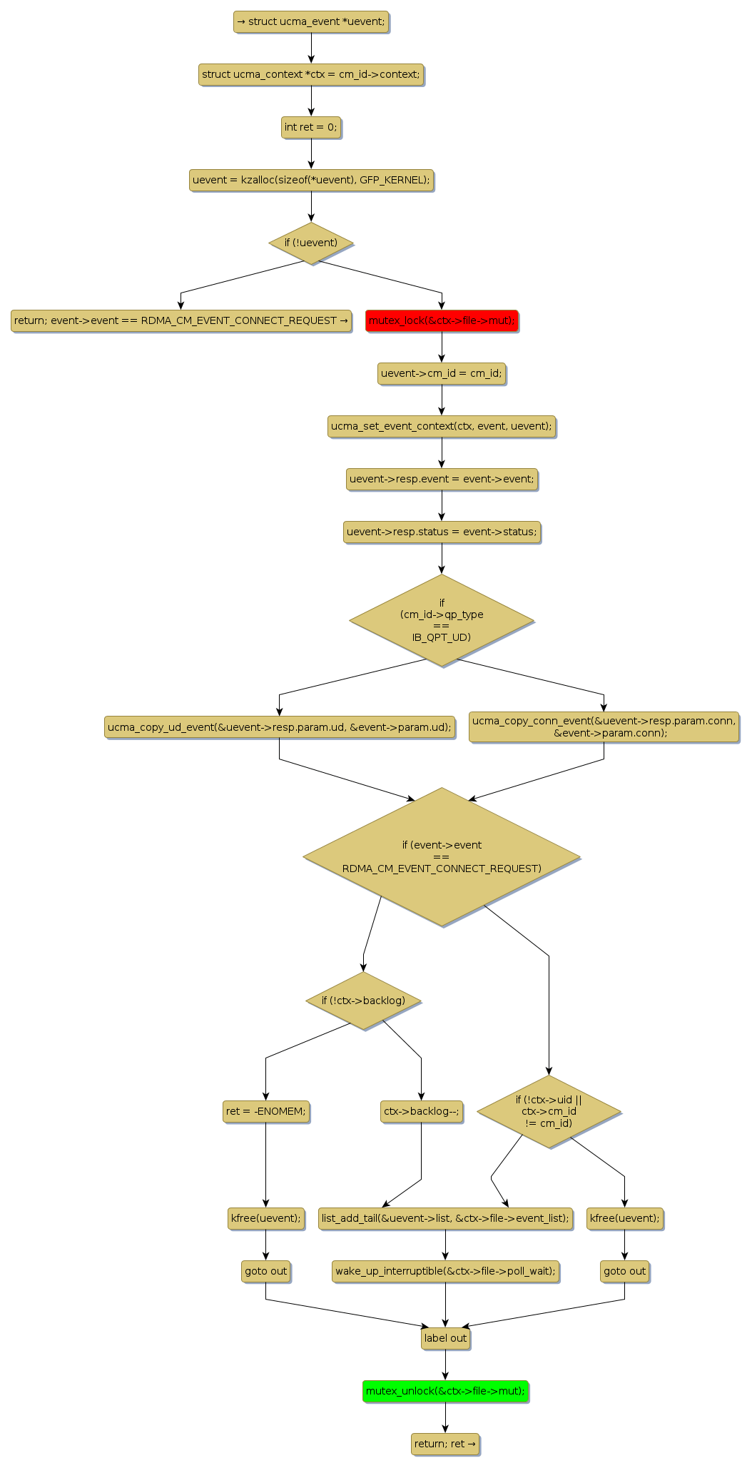
Instance Verification Kit (IVK)
mutex lock @ [6321+28+/linux-3.19-rc1/drivers/infiniband/core/ucma.c]
Instance Signature: mut
|
The Matching Pair Graph:
|
|
Function Name
|
Control Flow Graph (CFG)
|
Events Flow Graph (EFG)
|
Source Correspondence
|
|
ucma_event_handler
|
|
|
[6029+18+/linux-3.19-rc1/drivers/infiniband/core/ucma.c]
|